Latest update
License Price
OS
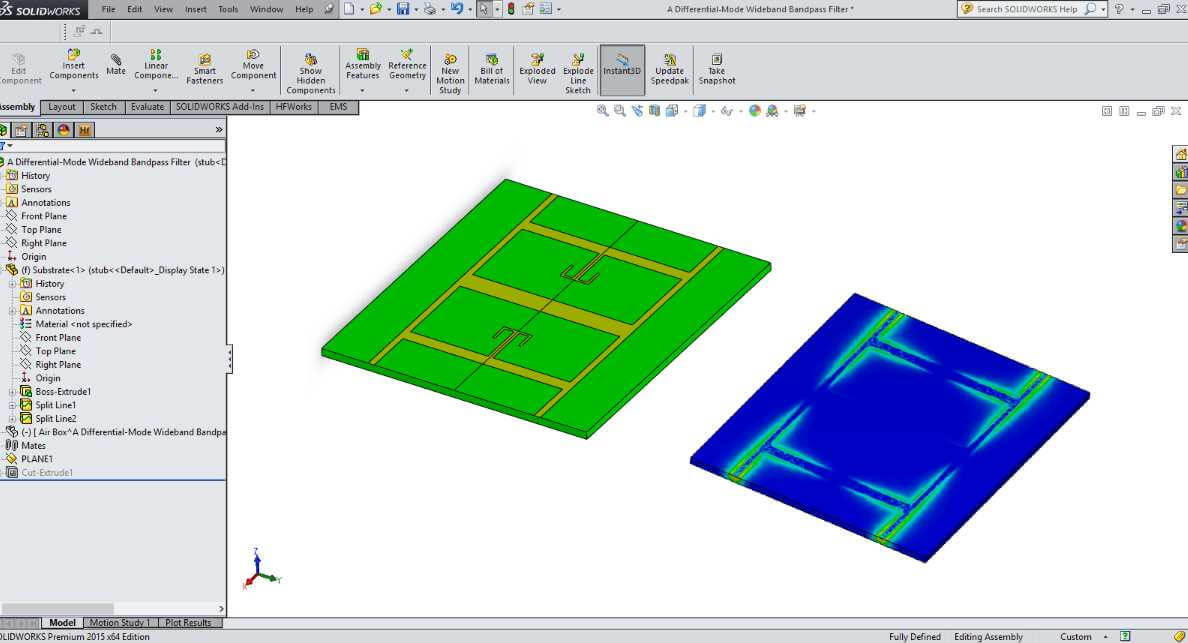
EMWorks HFWorks is excellent software for simulating antennas, radio waves, microwaves, microwaves, low and high frequency electrical and electronic circuits. This app combines power, accuracy and simplicity. HFWorks is fully integrated with SolidWorks and Ansis SpaceClaim programs, enabling the design and analysis of these types of circuits. The developer devoted all his efforts to providing a simple environment so that electrical and electronics engineers could focus directly on circuit design instead of engaging in CAD. This program combines the high capabilities of SolidWorks in the field of CAD with the finite element method and provides an easy and pleasant way to design and simulate a variety of electrical and electronic circuits.
All steps of model design, simulation and optimization of electromagnetic circuits are done in SolidWorks environment and you will not need to use any additional tools to do so. This software has various tools to solve various problems in the field of electromagnetic waves, field physics, propagation, distribution and interference of waves, issues related to signal integrity and health, radio frequencies and beyond. In this program, finite element method and mesh technology are used for calculation in two areas of antenna and parametric circuits. You can easily perform all kinds of calculations in the field of electric and magnetic fields, electromagnetic energy, wave conduction, signal strength increase, axial ratio, gain and impedance of the circuit and standing wave ratio, etc.

Price: 125 $
Price Currency: $
Operating System: Windows
Application Category: Electrical Engineering
Latest update
License Price
OS
Reviews
There are no reviews yet.